E Rooteuloginphp

We analyzed e rooteu page load time and found that the first response time was 166 ms and then it took 29 sec to load all dom resources and completely render a web page. Click here to check amazing eroot content for nigeria. E rootcc domain seizure.
e-root.eu/login.php

lazy


Create A Php Login Form
code.tutsplus.com
lazy


Change A Wordpress Username In Phpmyadmin Support One Com
help.one.com
lazy


Vulnerable Versions Of Adminer As A Universal Infection Vector
blog.sucuri.net
lazy


Wp Admin Y Wp Login Php De Wordpress Webempresa
www.webempresa.com
lazy


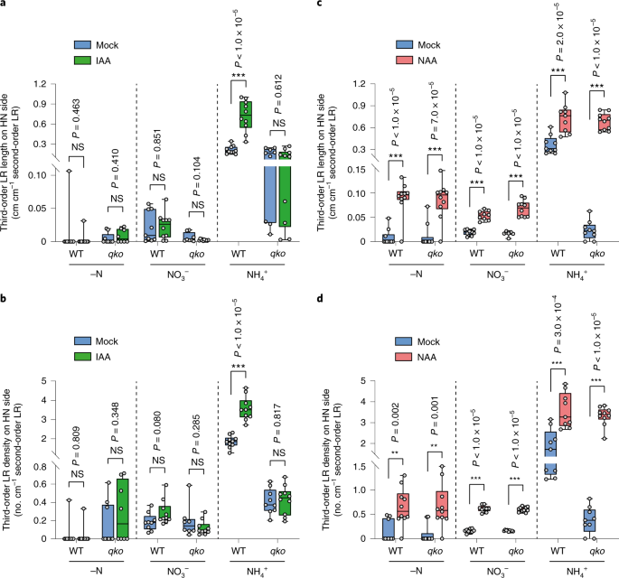
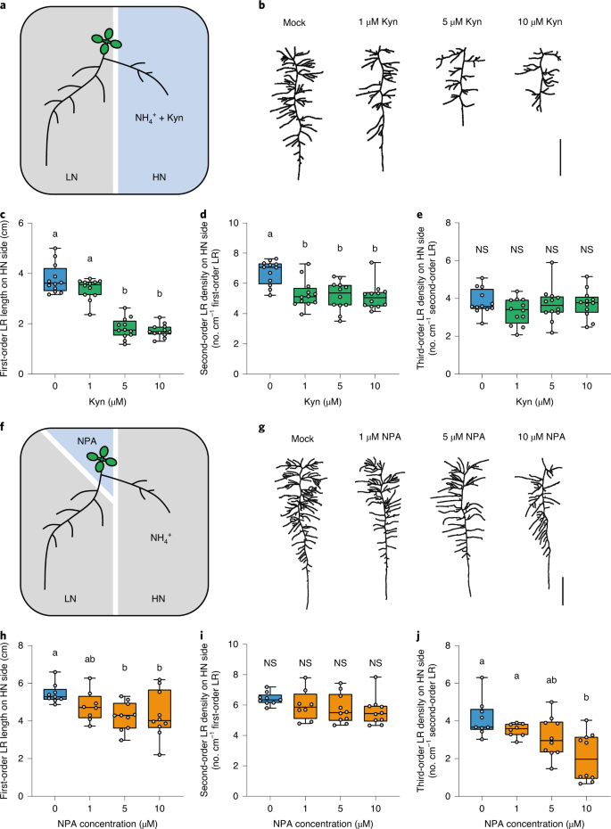
Auxin Mediated Root Branching Is Determined By The Form Of Available Nitrogen Nature Plants
www.nature.com
lazy


Vector Borne Diseases 2017 Efsa Journal Wiley Online Library
efsa.onlinelibrary.wiley.com

Keywords 1 keywords in tag this is one of the most important places to have a keyword because what is written inside the tag shows in search results as your page title.

E rooteuloginphp. Otherwise check out these important facts you probably never knew about e rooteu. The title tag must be short 6 or 7 words at most and the the keyword must be near the beginning. .

We would like to show you a description here but the site wont allow us.

lazy


Amazon Eks With Oidc Provider Iam Roles For Kubernetes Services Accounts By Marcin Cuber Medium
marcincuber.medium.com
lazy


Sqlmap Sucking Your Whole Database Through A Tiny Little Straw Alpine Security
alpinesecurity.com
lazy


Netcup Gmbh Your Partner For Web Hosting Root Server Managed Servers Domains Ssl Certificates Software Server Management And More
www.netcup.eu
lazy


Fatal Error Uncaught Error Call To A Member Function Prepare On Null C Xampp Htdocs Twitter Core Classes User Php On Line 19 Stack Overflow
stackoverflow.com
lazy


Http Ec Europa Eu Information Society Newsroom Cf Dae Document Cfm Doc Id 2141
lazy


How To Install Wordpress With Lamp On Ubuntu 18 04 Arubacloud Com
www.arubacloud.com
lazy


Android Login And Registration With Php Mysql Journaldev
www.journaldev.com
lazy


How To Root Huawei Y6p Without Computer Tagalog Tutorial Youtube
www.youtube.com
lazy


Https Europa Eu Citizens Initiative Sites Default Files 2019 12 Study 20on 20the 20use 20of 20electronic 20identification 20 28eid 29 20 20final 20report Pdf
lazy


Php Login With Sessions And Mysql The Complete Tutorial Alex Web Develop
alexwebdevelop.com
lazy


Build Php Apps With Microsoft Graph Microsoft Graph Microsoft Docs
docs.microsoft.com
lazy


How To Install Phpmyadmin On Debian 10 Buster
phoenixnap.com
lazy


Newsfeed Protectdefenders Eu
www.protectdefenders.eu
lazy


Https Europa Eu Citizens Initiative Sites Default Files 2019 12 Study 20on 20the 20use 20of 20electronic 20identification 20 28eid 29 20 20final 20report Pdf
lazy


Newsfeed Protectdefenders Eu
www.protectdefenders.eu
lazy


Creating A User Login System With Php And Mysql Tutorial Republic
www.tutorialrepublic.com
lazy


Admin And User Login In Php And Mysql Database Codewithawa
codewithawa.com
lazy


Http Ec Europa Eu Health Ph Projects 2002 Pollution Fp Pollution 2002 Frep 01 Pdf
lazy


How To Display Logged In User Information In Php Geeksforgeeks
www.geeksforgeeks.org
lazy


User Registration In Php With Login Form With Mysql And Code Download Phppot
phppot.com
lazy


Login Register Page Y Navbar Bootstrap 4 Curso Angular 7 Youtube
www.youtube.com
lazy


Instalar Dvwa En Kali Linux Code World
www.codetd.com
lazy


Creating A User Login System With Php And Mysql Tutorial Republic
www.tutorialrepublic.com
lazy


Php Login With Sessions And Mysql The Complete Tutorial Alex Web Develop
alexwebdevelop.com
lazy


Knowledgebase Marklogic Support
help.marklogic.com
lazy


Netcup Gmbh Web Hosting For Specialists
www.netcup.eu
lazy


Https Www Doingbusiness Org Content Dam Doingbusiness Media Subnational Db2020 Eu3 Report Pdf
lazy


How To Install Wordpress With Lamp On Ubuntu 18 04 Arubacloud Com
www.arubacloud.com
lazy


Run Mysql Phpmyadmin Locally In 3 Steps Using Docker By Miguel Doctor Yuste Medium
medium.com
lazy


Android Login And Registration With Php Mysql Journaldev
www.journaldev.com
lazy


Vector Borne Diseases 2017 Efsa Journal Wiley Online Library
efsa.onlinelibrary.wiley.com
lazy


Https Europa Eu Citizens Initiative Sites Default Files 2019 12 Study 20on 20the 20use 20of 20electronic 20identification 20 28eid 29 20 20final 20report Pdf
lazy


Create A Login Form Validation Using Php And Wamp Xampp
www.c-sharpcorner.com
lazy


Reset Your Wordpress Admin Password Liquid Web
www.liquidweb.com
lazy


How To Build A Secure Login Page In Php By Sean Higgins Level Up Coding
levelup.gitconnected.com
lazy


Http Ec Europa Eu Information Society Newsroom Cf Document Cfm Doc Id 842
lazy


How To Login To Wordpress Dashboard Admin Area
www.hostinger.com
lazy


Https Www E Vote Id Org Wp Content Uploads 2017 10 Tutpress 2017 Pdf
lazy


How To Install Wordpress With Lamp On Ubuntu 18 04 Arubacloud Com
www.arubacloud.com
lazy


Php Login Form Using Mysql Database Krazytech
krazytech.com
lazy


Login And Registration System With Php Dc Blog
dcblog.dev
lazy


Password Is Forbidden Phpmyadmin Login Error Solved Liquid Web
www.liquidweb.com
lazy


Admin And User Login In Php And Mysql Database Codewithawa
codewithawa.com
lazy


Https Europa Eu Citizens Initiative Sites Default Files 2019 12 Study 20on 20the 20use 20of 20electronic 20identification 20 28eid 29 20 20final 20report Pdf
lazy


Laravel Email Verification Easy And Quick Mailtrap Blog
blog.mailtrap.io
lazy


How To Display Logged In User Information In Php Geeksforgeeks
www.geeksforgeeks.org
lazy


Netcup Gmbh Your Partner For Web Hosting Root Server Managed Servers Domains Ssl Certificates Software Server Management And More
www.netcup.eu
lazy


Pest Risk Assessment Of Atropellis Spp For The Eu Territory 2017 Efsa Journal Wiley Online Library
efsa.onlinelibrary.wiley.com
lazy


Newsfeed Protectdefenders Eu
www.protectdefenders.eu
lazy


How To Install And Secure Phpmyadmin On Centos 8 Atlantic Net
www.atlantic.net
lazy


How To Fix Wordpress Login Page Refreshing And Redirecting Issue
www.wpbeginner.com
lazy


Https Ec Europa Eu Health Sites Health Files Md Eudamed Docs Md Eudamed Fs V4 1 En Pdf
lazy


Disable Or Enable Ssh Root Login And Secure Ssh Access In Centos 7 Rosehosting
www.rosehosting.com
lazy


Directadmin Litespeed Documentation
docs.litespeedtech.com
lazy


How To Display Logged In User Information In Php Geeksforgeeks
www.geeksforgeeks.org
lazy


Migrating To New E Mail Platform Help Zone Eu
help.zone.eu
lazy


Access E Root Eu Eroot Eu Login
www.accessify.com
lazy


Php Login Form With Sessions Formget
www.formget.com
lazy


Auxin Mediated Root Branching Is Determined By The Form Of Available Nitrogen Nature Plants
www.nature.com
lazy


Why Can T I Have Root Access To My Server
support.cloudways.com
lazy


Create A Login System Using Html Php And Mysql Dzone Web Dev
dzone.com
lazy


How To Login To Webmail From Cpanel
www.inmotionhosting.com
lazy


Website Monitoring Website Monitoring Service Server Monitoring Site24x7
www.site24x7.com
lazy


Create A Php Login Form
code.tutsplus.com
lazy


Php Login Script With Session Phppot
phppot.com
lazy


Https Www E Root Cc
lazy


Grant Permissions To A Mysql User On Linux Via Command Line Liquid Web
www.liquidweb.com
lazy


Knowledgebase Marklogic Support
help.marklogic.com
lazy


Sampling Roots To Capture Plant And Soil Functions Freschet 2017 Functional Ecology Wiley Online Library
besjournals.onlinelibrary.wiley.com
lazy


Creating Your First Symfony App And Adding Authentication
auth0.com
lazy


Monitor And Notify On Aws Account Root User Activity Aws Management Governance Blog
aws.amazon.com
lazy


Website Monitoring Website Monitoring Service Server Monitoring Site24x7
www.site24x7.com
lazy


Report Wp Hide Security Enhancer 1 6 0 8 Plugintests Com
plugintests.com
lazy


No 11 Vulnhub Skytower 1 Walkthrough Penetration Study Programmer Sought
www.programmersought.com
lazy


How To Fix Wordpress Login Page Refreshing And Redirecting Issue
www.wpbeginner.com
lazy


Logging In To Plesk For The First Time Plesk Obsidian Documentation
docs.plesk.com
lazy


Tiny File Manager Path Traversal Recursive Directory Listing And Absolute Path File Backup Copy
www.quantumleap.it
lazy


Android Login And Registration With Php Mysql Journaldev
www.journaldev.com
lazy


Auxin Mediated Root Branching Is Determined By The Form Of Available Nitrogen Nature Plants
www.nature.com
lazy


Troubleshooting Platform Sh Documentation
docs.platform.sh
lazy


Newsfeed Protectdefenders Eu
www.protectdefenders.eu
lazy


How To Root Huawei Y6p Without Computer Tagalog Tutorial Youtube
www.youtube.com
lazy


Create A Load Balanced Wordpress Website
aws.amazon.com
lazy


Oscommerce How To Manage Customer Details Template Monster Help
www.templatemonster.com
lazy


Https Europa Eu Citizens Initiative Sites Default Files 2019 12 Study 20on 20the 20use 20of 20electronic 20identification 20 28eid 29 20 20final 20report Pdf
lazy


Change A Wordpress Username In Phpmyadmin Support One Com
help.one.com
lazy


Newsfeed Protectdefenders Eu
www.protectdefenders.eu
lazy


Vector Borne Diseases 2017 Efsa Journal Wiley Online Library
efsa.onlinelibrary.wiley.com
lazy


Rooting Android Wikipedia
en.wikipedia.org
lazy


Gdpr Cookie Compliance Ccpa Pipeda Ready Wordpress Plugin Wordpress Org
wordpress.org
lazy


How To Login To Wordpress Dashboard Admin Area
www.hostinger.com
lazy


Php Login Form With Sessions Formget
www.formget.com

Random Posts